Opis
Parametry techniczne
Czym jest spalarnia śmieci?
Spalarnie odpadów stałych to przemysłowe systemy utylizacji odpadów zaprojektowane w celu zmniejszenia objętości odpadów stałych poprzez ich spalanie w wysokich temperaturach. Te obiekty są powszechnie używane do utylizacji odpadów komunalnych stałych (MSW), takich jak śmieci domowe, odpady komercyjne i gruz budowlany.
Opis produktu

Parametry produktów

Proces dostarczenia

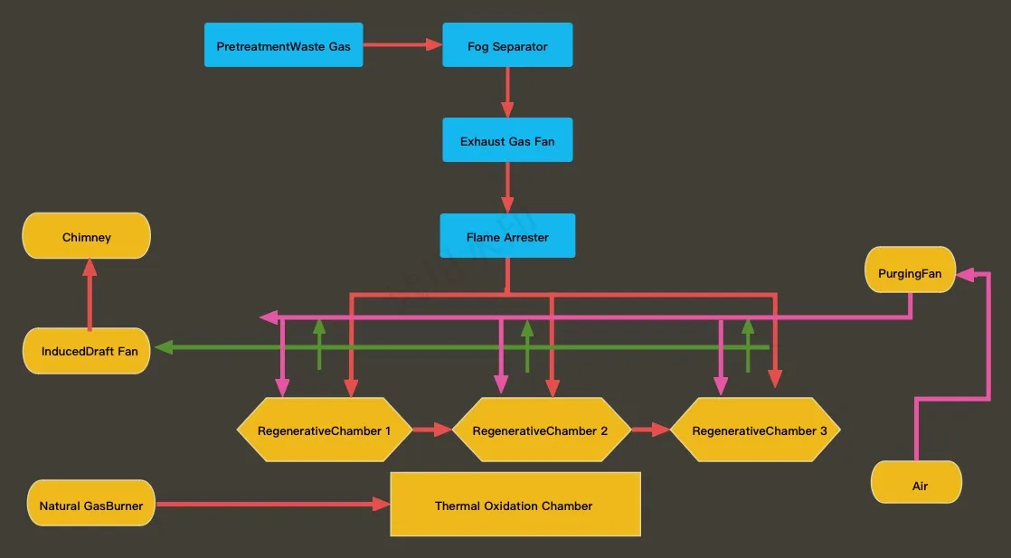
Budowa

Wejście do hali rozładunkowej

Śmietnik i chwytak

Popiół

Suszarka osadu

Komin

Monitorowanie spalin on-line

System sterowania sprzętem

System monitorowania sprzętu
Proces spalania






